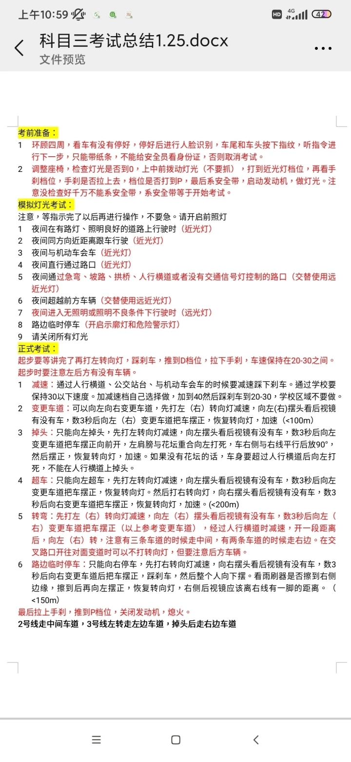
考试前几天看着满桌的饭菜和听着家人的欢声笑语我却有时候突然担心,就会觉得一旦挂了这些美好都会消失,家人会不再期待,亲戚会再次摇摇头。一想到这里我就好担心啊哈哈哈 。 尤其是科二科三高考都没这么紧张,我高考坐在最后一排,永远都不会忘记我抬头看时间时发现下面学生那么多抄 的,毕竟是小位置,管不严可以理解,只可惜我不擅长,只能在赛道上看着别人超过。现在我知道了即使不喜欢哪样东西,也要去以最好最积极的去应对,专业和人也是如此。关于我在科二科三的攻略已经发了,希望对大家有一点帮助。 科三的那个灯光可以抽时间背一下千万不要搞错了,我是在卫生间时看了一下,后面虽然没有出错但是还是一直担心着,灯光挂是真的可惜。 祝大家都能顺利通过,福星高照,牛年大吉。








