现在考驾照,想知道成本吗?
×

驾考计算器今天已有1152位用户获取了驾考预算

所在城市北京
热门城市:
  • 全国
    • 直辖市:
      *是否已报考驾校
      姓名
      手机
      验证
      驾照
      位置

      同意《隐私政策》《个人信息保护声明》

      ×

      图片验证

      您的驾考预算为

      • 档案费
      • 体检费
      • 拍照费
      • 驾校培训费
      • 考试费
      • 驾驶证工本费
      • 补考费用
      • (按科目二科目三各补考一次计算)
      ×

      驾考计算器今天已有1152位用户获取了驾考预算

      所在城市北京
      热门城市:
      • 全国
        • 直辖市:
          姓名
          手机
          验证
          驾照
          位置

          同意《隐私政策》《个人信息保护声明》

          ×

          图片验证

          您的驾考预算为

          • 档案费
          • 体检费
          • 拍照费
          • 驾校培训费
          • 考试费
          • 驾驶证工本费
          • 补考费用
          • (按科目二科目三各补考一次计算)
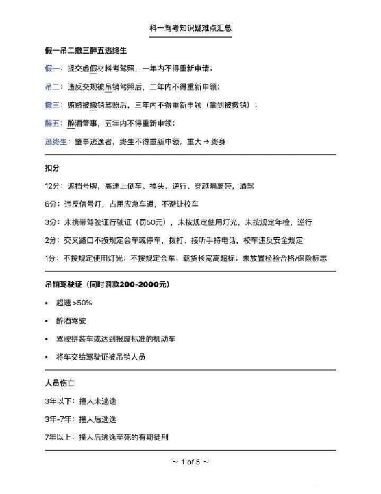
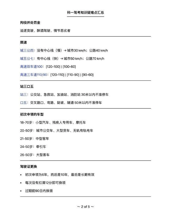
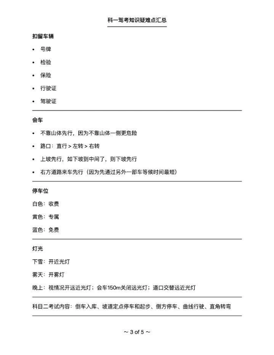
          当前位置:首页>驾考圈>科目一>科一总结……

          科一总结……

          只看楼主

          乐观的大白

          36

          粉丝

          2

          帖子

          7

          回复

          注册:2020-02-04

          来自:渭南市

          发表于 2020-09-07 16:39
          回复:3
          科一总结……

          • 冷静的酒窝

            0

            粉丝

            1

            帖子

            15

            回复

            注册:2020-08-28

            来自:汕头市

            发表于 2020-09-07 23:29

            哎呦不错哦

          • 专心的可乐

            7

            粉丝

            3

            帖子

            7

            回复

            注册:2020-08-15

            来自:泉州市

            发表于 2020-09-08 00:03

            真的假的啊?主要是考这些吗 我下午一点就要开考了 有点担心啊

          • 乐观的大白

            36

            粉丝

            2

            帖子

            7

            回复

            注册:2020-02-04

            来自:渭南市

            发表于 2020-09-09 19:29
            回复【专心的可乐】:真的假的啊?主要是考这些吗 我下午一点就要开考了 有点担心啊

            真的

          •  
          • 1
          ×

          提交信息,我们为您推荐最合适的驾校或教练

          姓名
          手机
          验证
          驾照
          位置

          同意《隐私政策》《个人信息保护声明》

          ×

          图片验证

          ×

          想知道报名最低价吗?

          姓名
          手机
          验证
          驾照
          位置

          同意《隐私政策》《个人信息保护声明》

          ×

          图片验证

          ×

          免费通话咨询

          姓名
          手机
          验证
          驾照
          位置

          同意《隐私政策》《个人信息保护声明》

          ×

          图片验证

          留下您的联系方式,不久后会收到来电
          ×

          想知道本地驾校最低价吗?

          姓名
          手机
          验证
          驾照
          位置

          同意《隐私政策》《个人信息保护声明》

          ×

          图片验证

          ×
          ×
          请选择地理位置

          网页君正在成长中

          去APP体验更棒的功能

          ×

          意见反馈

          ×
          ×