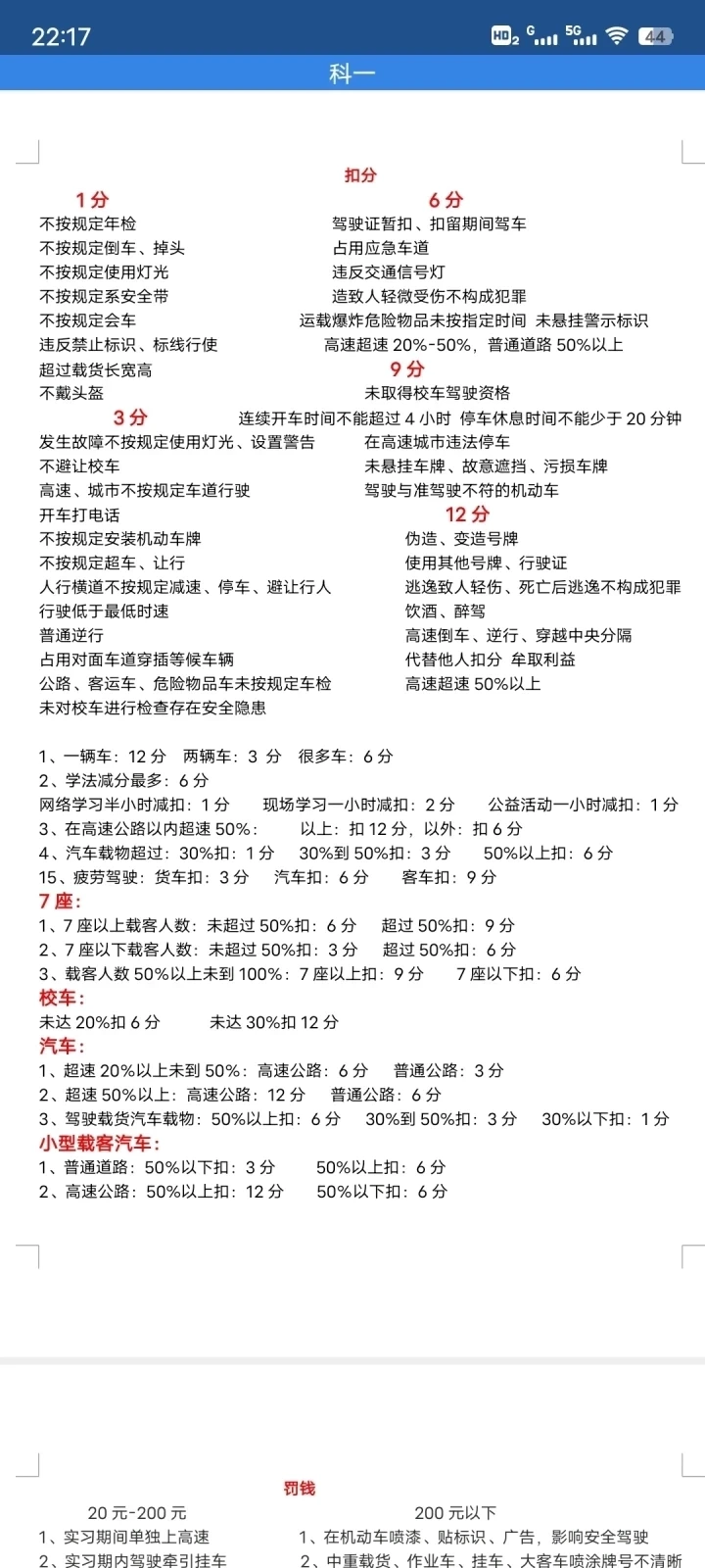
前后看了几天,一直都是70多分,一直担心会挂,16号下午一把过了,分不算高,但是过了就可以 ①当天考试之前如果可以就刷题,不要干别的,如果你考试前刷题会使自己更紧张的话可以分散一下注意力,不过能多看一个知识点可能就是一分,这是真的 ②如果时间赶的话就买vip,那是比较高效的学习,我是时间比较充足,所以没买,把2000多道题刷个两三遍,做几次模拟就比较稳了 ③放平心态,稳一些,不要紧张,一定一定一定认认真真仔细审题,这非常重要!没有你想象的那么可怕和难,当你经历过之后,就可以知道了,一定要相信自己哦! 下边第一张是自己刷题做的自己薄弱方面的笔记,其他就是从驾考宝典截图或者浏览器搜索来的经验,希望能对你们有所帮助!祝好运一把过!😃😃😃







