现在考驾照,想知道成本吗?
×

驾考计算器今天已有1152位用户获取了驾考预算

所在城市北京
热门城市:
  • 全国
    • 直辖市:
      *是否已报考驾校
      姓名
      手机
      验证
      驾照
      位置

      同意《隐私政策》《个人信息保护声明》

      ×

      图片验证

      您的驾考预算为

      • 档案费
      • 体检费
      • 拍照费
      • 驾校培训费
      • 考试费
      • 驾驶证工本费
      • 补考费用
      • (按科目二科目三各补考一次计算)
      ×

      驾考计算器今天已有1152位用户获取了驾考预算

      所在城市北京
      热门城市:
      • 全国
        • 直辖市:
          姓名
          手机
          验证
          驾照
          位置

          同意《隐私政策》《个人信息保护声明》

          ×

          图片验证

          您的驾考预算为

          • 档案费
          • 体检费
          • 拍照费
          • 驾校培训费
          • 考试费
          • 驾驶证工本费
          • 补考费用
          • (按科目二科目三各补考一次计算)
          当前位置:首页>驾考圈>科目四>其实科目四备考很简单

          其实科目四备考很简单

          只看楼主

          abc

          2

          粉丝

          0

          帖子

          0

          回复

          注册:2026-02-04

          发表于 2026-04-09 16:08
          回复:5
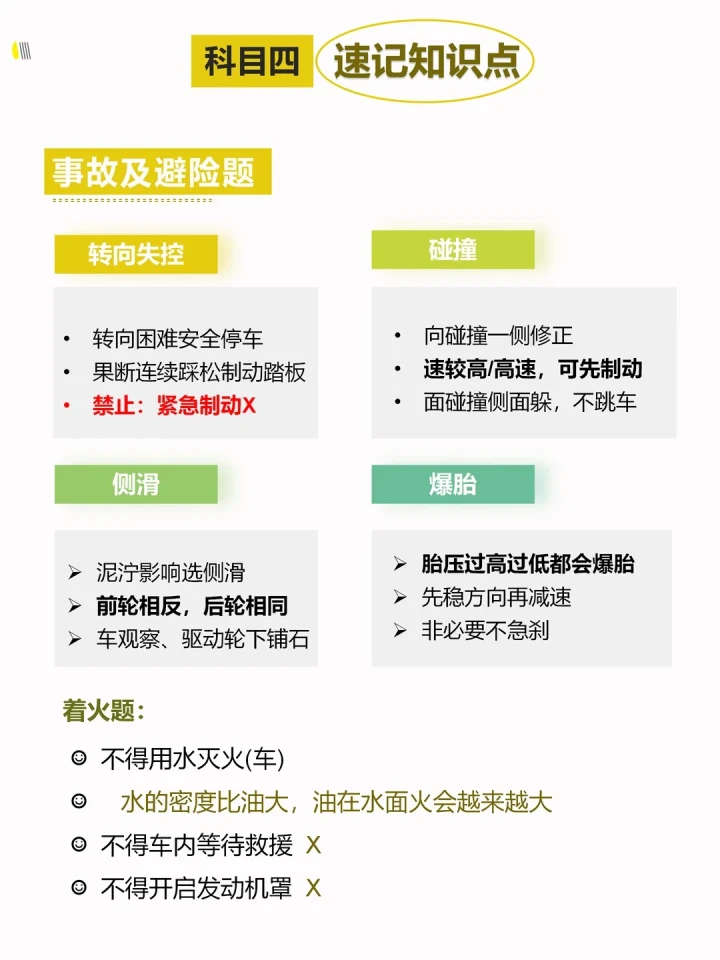
          今天整理了一些科目四的重难点和速记口诀。因为时间紧,任务重,我考前还看了一个1小时的视频课,讲的都是重点考点,可以直接运用到考试中,不用慌,连连答对,那种稳过的感觉一下子就有了!
          
          ✅ 有出血先止血
          ✅ 看到ABS的作用,选保持转向
          ✅ 下坡车让上坡车
          ✅ 看到临时停车选“危险报警闪光灯”
          ✅ 看到“减速靠右”直接选
          ✅ 看到“挂低速挡”直接选
          ✅ 看到“连续制动”选“效果下降”
          ✅ 看到“保持车距”直接选
          ✅ 看到“轮胎爆胎”选“停车”
          
          希望大家顺利通过最后一关,拿到自己的小本本😎

          • 文艺的盼望

            0

            粉丝

            0

            帖子

            3

            回复

            注册:2016-05-17

            来自:天津市

            发表于 2026-04-10 09:25

            接好运气

          • 开朗的小蘑菇

            0

            粉丝

            0

            帖子

            6

            回复

            注册:2016-05-17

            来自:长春市

            发表于 2026-04-10 09:26

            一把过拿本

          • 紧张的茉莉

            0

            粉丝

            0

            帖子

            221

            回复

            注册:2016-05-17

            来自:临汾市

            发表于 2026-04-10 09:26

            科目四真的很简单

          • 时尚的梦想家

            0

            粉丝

            0

            帖子

            33

            回复

            注册:2016-05-17

            来自:七台河市

            发表于 2026-04-10 09:28

            马上进考场等我好消息

          • 大气的小懒虫

            0

            粉丝

            2

            帖子

            628

            回复

            注册:2016-05-17

            来自:哈尔滨市

            发表于 2026-04-10 09:28

            科一科四都开会员了,这2科没怎么费力

          •  
          • 1
          ×

          提交信息,我们为您推荐最合适的驾校或教练

          姓名
          手机
          验证
          驾照
          位置

          同意《隐私政策》《个人信息保护声明》

          ×

          图片验证

          ×

          想知道报名最低价吗?

          姓名
          手机
          验证
          驾照
          位置

          同意《隐私政策》《个人信息保护声明》

          ×

          图片验证

          ×

          免费通话咨询

          姓名
          手机
          验证
          驾照
          位置

          同意《隐私政策》《个人信息保护声明》

          ×

          图片验证

          留下您的联系方式,不久后会收到来电
          ×

          想知道本地驾校最低价吗?

          姓名
          手机
          验证
          驾照
          位置

          同意《隐私政策》《个人信息保护声明》

          ×

          图片验证

          ×
          ×
          请选择地理位置

          网页君正在成长中

          去APP体验更棒的功能

          ×

          意见反馈

          ×
          ×